Quartz 4

Home

❯

Kernfunktionen

Kernfunktionen

Mar 07, 20261 min read

  • uni/Mat3

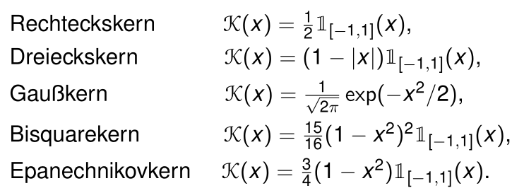
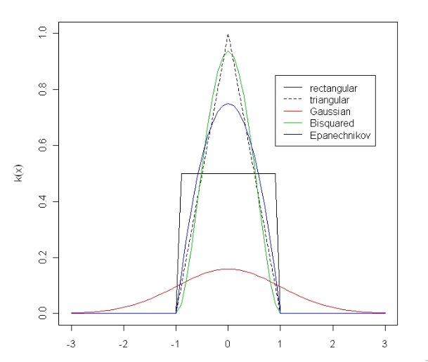
Beispiele

Univariater Kerndichteschätzer


Graph View

Backlinks

  • Gleitendes Histogramm

Created with Quartz v4.5.1 © 2026

  • GitHub
  • Discord Community